• 首页
  • 走进五新
  • 党群工作
  • 新闻动态
  • 业务版块
  • 招标采购
  • 教育培训
  • 人才招聘
  • 联系我们


  • 走进五新
    企业简介 管理构架 组织结构
  • 党群工作
    党建专栏 社会责任 先进榜样 廉洁专栏 纪检监察 普法教育
  • 新闻动态
    新闻中心 行业动态 公示公告
  • 业务版块
  • 招标采购
  • 教育培训
  • 人才招聘
    人才理念 人才招聘
  • 联系我们
  • 招标采购
  >  招标采购

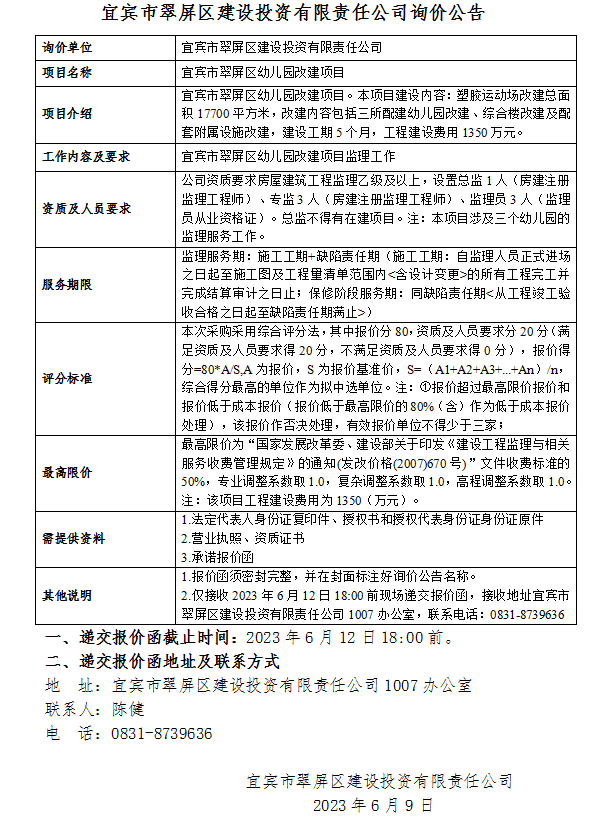
宜宾市翠屏区幼儿园改建项目监理服务询价公告

发布人:五新城建发布时间:2023-06-09 16:31:20

image.png

承诺报价函.doc


上一条:宜宾市一曼小学提升改造项目监理服务询价公告 下一条:宜宾三江汇海智慧零碳数字物流港项目代理机构比选结果公告

宜宾五新城市建设有限公司

  • 地址:宜宾市翠屏区幸源路1号
  • 电话:0831-8739651
  • 邮箱:wuxinchengjian@163.com
  • 邮编:644000
扫码关注公众号
五新OA办公系统

Copyright 2023 宜宾五新城市建设有限公司      蜀ICP备2023009936号-1   川公网安备:51150202000358号