• 首页
  • 走进五新
  • 党群工作
  • 新闻动态
  • 业务版块
  • 招标采购
  • 教育培训
  • 人才招聘
  • 联系我们


  • 走进五新
    企业简介 管理构架 组织结构
  • 党群工作
    党建专栏 社会责任 先进榜样 廉洁专栏 纪检监察 普法教育
  • 新闻动态
    新闻中心 行业动态 公示公告
  • 业务版块
  • 招标采购
  • 教育培训
  • 人才招聘
    人才理念 人才招聘
  • 联系我们
  • 招标采购
  >  招标采购

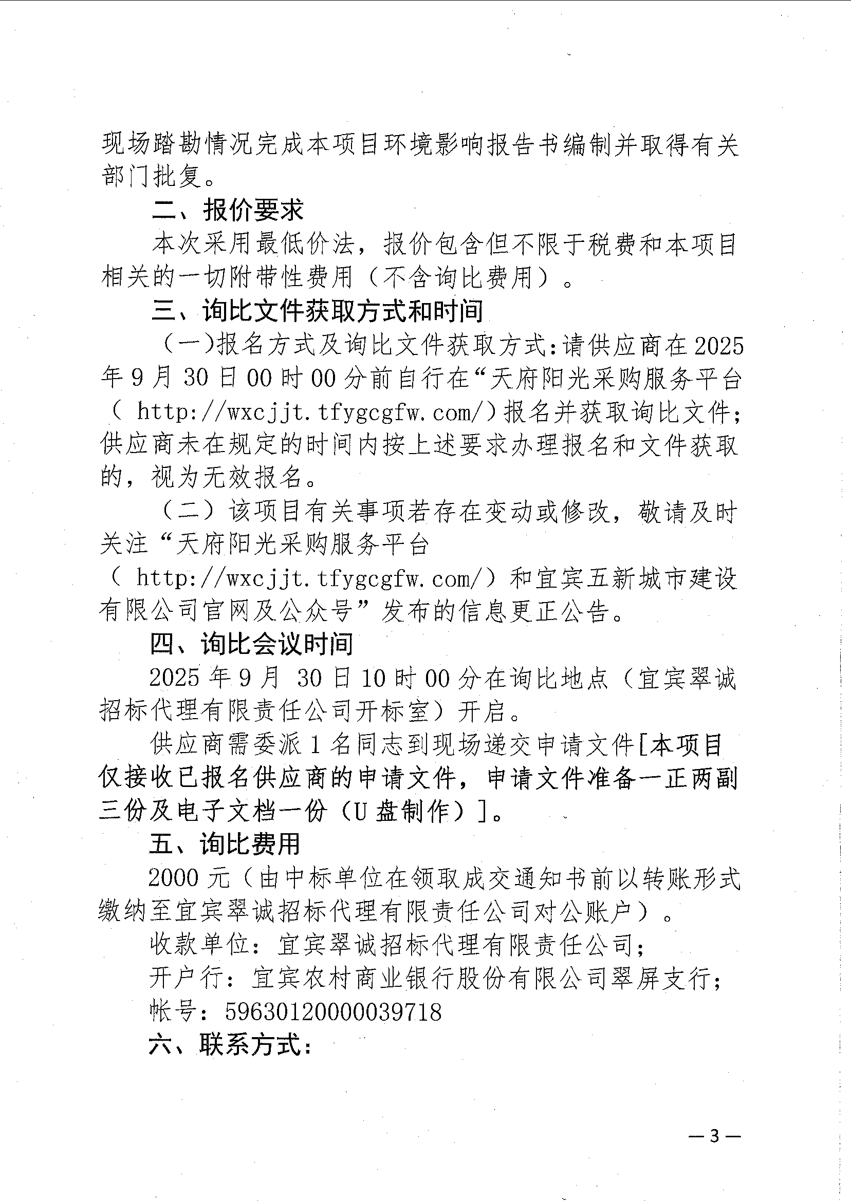
G85银昆高速内宜段金秋湖服务区综合体改建项目环境影响评价报告书编制询比公告

发布人:五新城建发布时间:2025-09-25 17:10:26

image.png

image.png

image.png

上一条:G85银昆高速内宜段金秋湖服务区综合体改建项目地质灾害评估报告编制询比公告 下一条:宜宾市翠屏区居家社区养老服务试点示范项目设计中选候选人结果公示

宜宾五新城市建设有限公司

  • 地址:宜宾市翠屏区幸源路1号
  • 电话:0831-8739651
  • 邮箱:wuxinchengjian@163.com
  • 邮编:644000
扫码关注公众号
五新OA办公系统

Copyright 2023 宜宾五新城市建设有限公司      蜀ICP备2023009936号-1   川公网安备:51150202000358号