• 首页
  • 走进五新
  • 党群工作
  • 新闻动态
  • 业务版块
  • 招标采购
  • 教育培训
  • 人才招聘
  • 联系我们


  • 走进五新
    企业简介 管理构架 组织结构
  • 党群工作
    党建专栏 社会责任 先进榜样 廉洁专栏 纪检监察 普法教育
  • 新闻动态
    新闻中心 行业动态 公示公告
  • 业务版块
  • 招标采购
  • 教育培训
  • 人才招聘
    人才理念 人才招聘
  • 联系我们
  • 招标采购
  >  招标采购

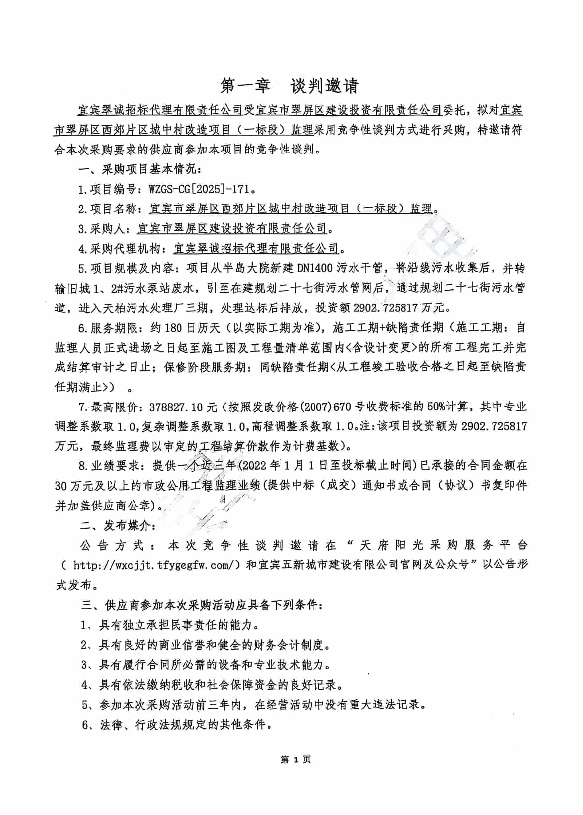
宜宾市翠屏区西郊片区城中村改造项目(一标段)监理谈判邀请

发布人:五新城建发布时间:2025-10-31 17:29:14

image.png

image.png

上一条:宜宾市翠屏区起步广场老旧街区改造项目二、三、四标段测绘服务磋商邀请 下一条:宜宾市翠屏区居家社区养老服务试点示范项目监理询比公告

宜宾五新城市建设有限公司

  • 地址:宜宾市翠屏区幸源路1号
  • 电话:0831-8739651
  • 邮箱:wuxinchengjian@163.com
  • 邮编:644000
扫码关注公众号
五新OA办公系统

Copyright 2023 宜宾五新城市建设有限公司      蜀ICP备2023009936号-1   川公网安备:51150202000358号