• 首页
  • 走进五新
  • 党群工作
  • 新闻动态
  • 业务版块
  • 招标采购
  • 教育培训
  • 人才招聘
  • 联系我们


  • 走进五新
    企业简介 管理构架 组织结构
  • 党群工作
    党建专栏 社会责任 先进榜样 廉洁专栏 纪检监察 普法教育
  • 新闻动态
    新闻中心 行业动态 公示公告
  • 业务版块
  • 招标采购
  • 教育培训
  • 人才招聘
    人才理念 人才招聘
  • 联系我们
  • 招标采购
  >  招标采购

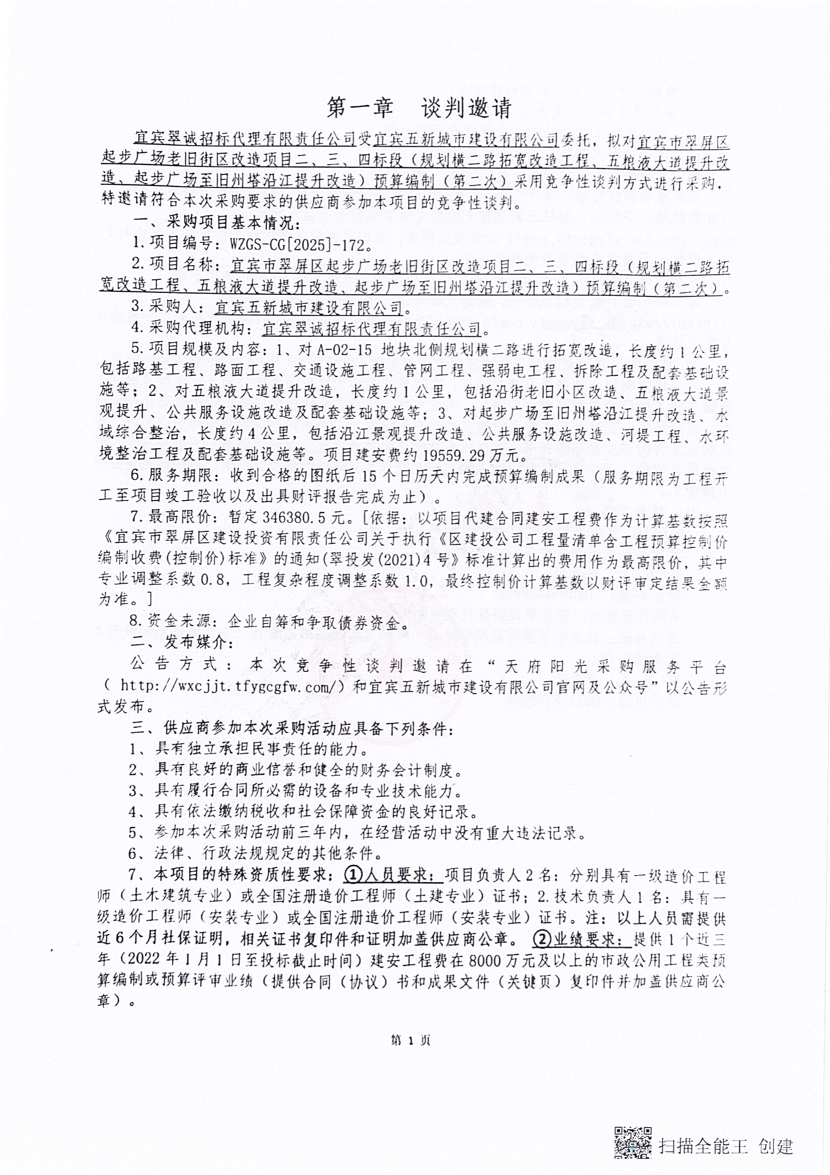
宜宾市翠屏区起步广场老旧街区改造项目二、三、四标段预算编制(第二次)谈判邀请

发布人:五新城建发布时间:2025-11-26 18:51:31

image.png

image.png

上一条:四川长江工业园区动力电池产业园及配套基础设施建设项目内窥检测询比公告 下一条:宜宾市岷江新区产业培训中心空调系统新旧设备匹配调试(第二次)询比公告

宜宾五新城市建设有限公司

  • 地址:宜宾市翠屏区幸源路1号
  • 电话:0831-8739651
  • 邮箱:wuxinchengjian@163.com
  • 邮编:644000
扫码关注公众号
五新OA办公系统

Copyright 2023 宜宾五新城市建设有限公司      蜀ICP备2023009936号-1   川公网安备:51150202000358号